TourGCC

One Platform. Six GCC Countries. Endless Experiences.

University of Bahrain
College of Information Technology – Information Systems

Abstract

Problem

Company and employee travelers in the GCC face difficulties when managing travel arrangements because tourism services are spread across multiple platforms...

Importance

Efficient tourism management is essential for improving travel experiences...

Solution

This study explores tourism management practices in the GCC and introduces TourGCC...

Outcome

The evaluation results demonstrate that TourGCC is effective and user-friendly...

Project Objectives

Explore company and employee travellers/tourists management processes...
Develop and evaluate TourGCC application...

Methodology & Approach

Architecture

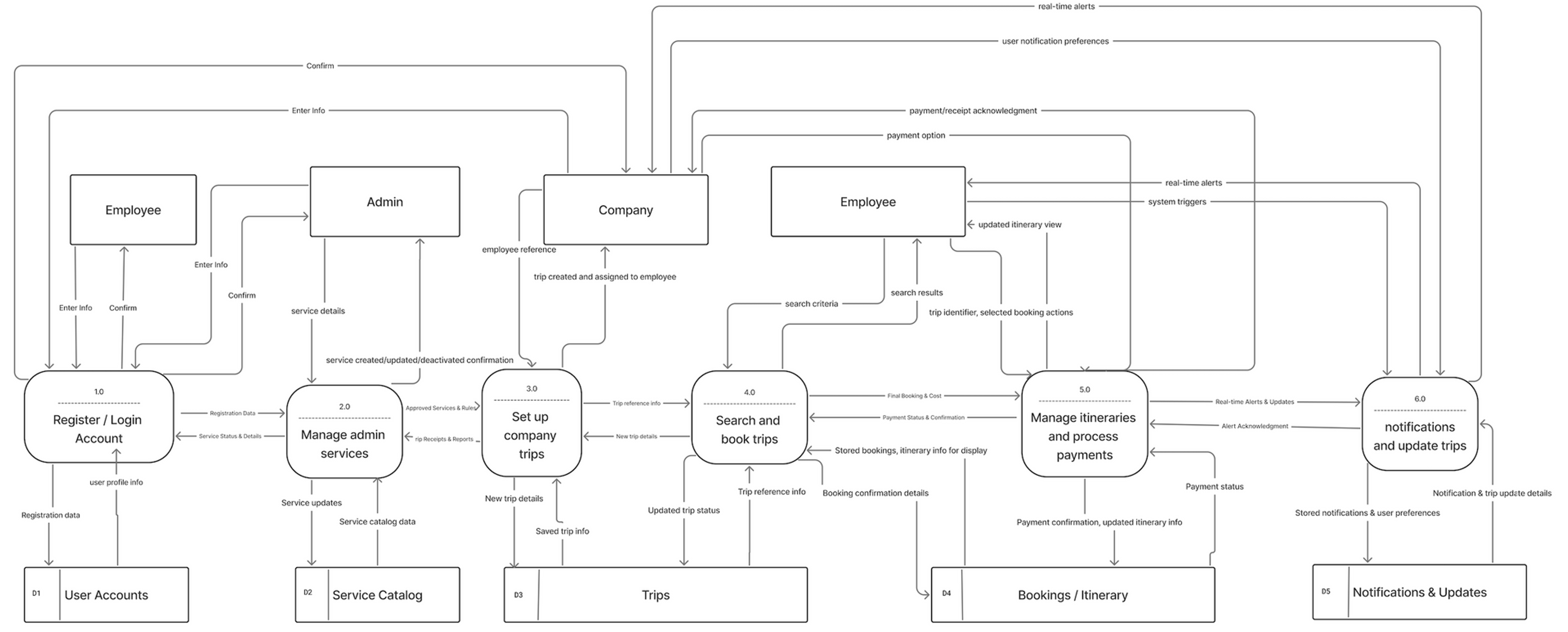
Data Flow Diagram

Dataset

Entity Relationship Diagram

Development

  • Agile SDLC
  • Iterative design
  • User feedback cycles

Evaluation

  • Questionnaires
  • Usability testing
  • Nielsen Heuristics

Technologies Used

Results

Usability

Application achieved 93.95% usability score proving strong acceptance...

UI Screens

Demo

English Elevator Pitch

Arabic Elevator Pitch

Conclusion & Future Work

Conclusion

TourGCC simplifies tourism management and enhances travel coordination...

Future Work

  • AI travel assistant
  • Multi-language support
  • Real-time alerts
  • Expense tracking

About the Project & Team

Final Year Senior Project — University of Bahrain 2025/2026

Students

Name Major Email LinkedIn GitHub / CV
Mobeen Mohamed Ebrahim Information Systems mobeenalnoaimi@gmail.com LinkedIn CV
Fatima Ali Karimi Information Systems Fa23124@gmail.com LinkedIn CV

Supervisor

Dr. Ehab Juma Adwan
eadwan@uob.edu.bh